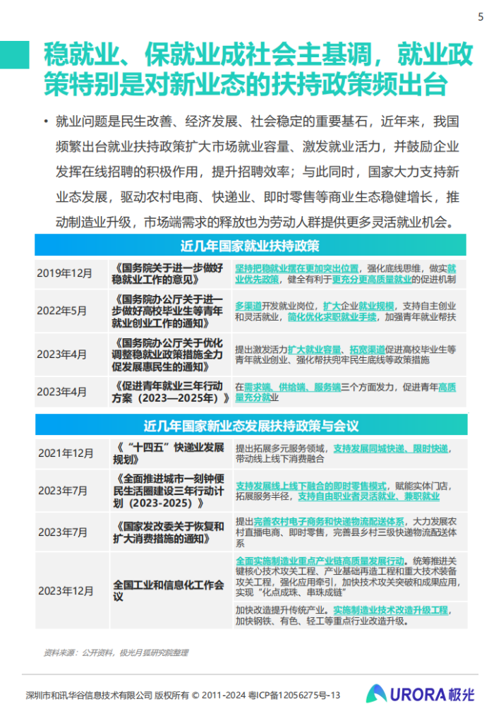
就业问题是民生改善、经济发展、社会稳定的重要基石,近年来,我国频繁出台就业扶持政策扩大市场就业容量、激发就业活力,并鼓励企业发挥在线招聘的积极作用,提升招聘效率;与此同时,国家大力支持新业态发展,驱动农村电商、快递业、即时零售等商业生态稳健增长,推动制造业升级,市场端需求的释放也为劳动人群提供更多灵活就业机会。
在自动化、数字化、智能化趋势下,用工企业不断增加技术和自动化设备投入,对高技能劳动者的需求不断提升,数字经济催生出灵活用工等新就业形态,与传统的就业方式相比呈现出去组织化、劳动关系松散等特点,在稳经济、保就业、促增收方面发挥了重要作用,有效减轻困难群体的就业压力,但其社会福利与工作稳定性较等劳动权益较难保障。
第三产业经济主导性持续凸显,技术进步与自动化也在改变就业格局,传统制造业与劳动密集型行业的就业机会相对减少。产业升级催生了更多新兴场景下的用工需求,对高技能和创新能力的需求日益增长。
来源:极光









关于我们
我们是一家专注于分享国内外各类行业研究报告/专题热点行业报告/白皮书/蓝皮书/年度报告等各类优质研究报告分享平台。所有报告来源于国内外数百家机构,包含传统行业、金融娱乐、互联网+、新兴行业、医疗大健康等专题研究.....目前已累积收集近80000+份行业报告,涉及众多大板块,多个细分领域。
内容涵盖但不限于(市面上有的基本都有):
1、互联网运营、新媒体、短视频、抖音快手小红书等等;
2、房地产、金融、券商、保险、私募等;
3、新技术(5G)、金融科技、区块链、人工智能类;
4、电子商务、市场营销、运营管理、麦肯锡、德勤等;
5、快消品、餐饮、教育、医疗、化妆品、旅游酒店、出行类等;
免责声明:
本平台只做内容的收集及分享,报告版权归原撰写发布机构所有,由圣香智库社群通过公开合法渠道获得,如涉及侵权,请联系我们删除;如对报告内容存疑,请与撰写、发布机构联系。