党的二十大报告提出,“实施自由贸易试验区提升战略”。今年是自贸试验区建设十周年,更是全面贯彻党的二十大精神的开局之年。自贸试验区十年的成就证明,自贸试验区已成为高水平开放的先导力量、深层次改革的开路先锋、高质量发展的示范引领和服务国家战略的重要平台。回顾关乎“历史”,开局决定“未来”。站在新的历史起点上,回顾自贸试验区十年建设历程、总结自贸试验区十年发展成果,对于系统梳理自贸试验区成就,充满信心开新局展新貌,更好发挥改革开放综合试验平台作用,落实好自贸试验区提升战略具有重要意义。
十年来,自贸试验区主动探索了与形势变化相适应的制度安排。设立自贸试验区,既是党中央在新的历史条件下主动顺应世界经济发展新趋势作出的战略抉择,也是推进全面深化改革和扩大开放的积极探索。从国际形势看,自贸试验区建设是主动适应经济全球化调整、推动加入高标准经贸协定的积极作为。2008年国际金融危机发生以后,经济全球化进入阶段性调整期,国际高标准经贸规则加速演变,谈判涉及议题从进出口关税、外商投资准入等边境措施不断向政府采购、国有企业、劳工、知识产权保护、环境保护、竞争政策等“边境后议题”延伸。十年来,自贸试验区充分发挥先行先试的优势,在相关领域进行压力测试,为参与和引领国际规则制定积累经验。从国内要求看,自贸试验区建设是全面深化改革开放、推动高质量发展的重要举措。党的十八大以来,我国经济发展进入新常态,经济发展的模式、动力、方式都在发生深刻变化,全面深化改革和扩大开放的任务更加艰巨。十年来,自贸试验区积极开展对比试验、互补试验,推动改革开放在重点领域、关键环节取得重大突破,努力形成有利于培育新的比较优势和竞争优势的制度安排,加快集聚优质要素资源、畅通经济循环,推动高质量发展。
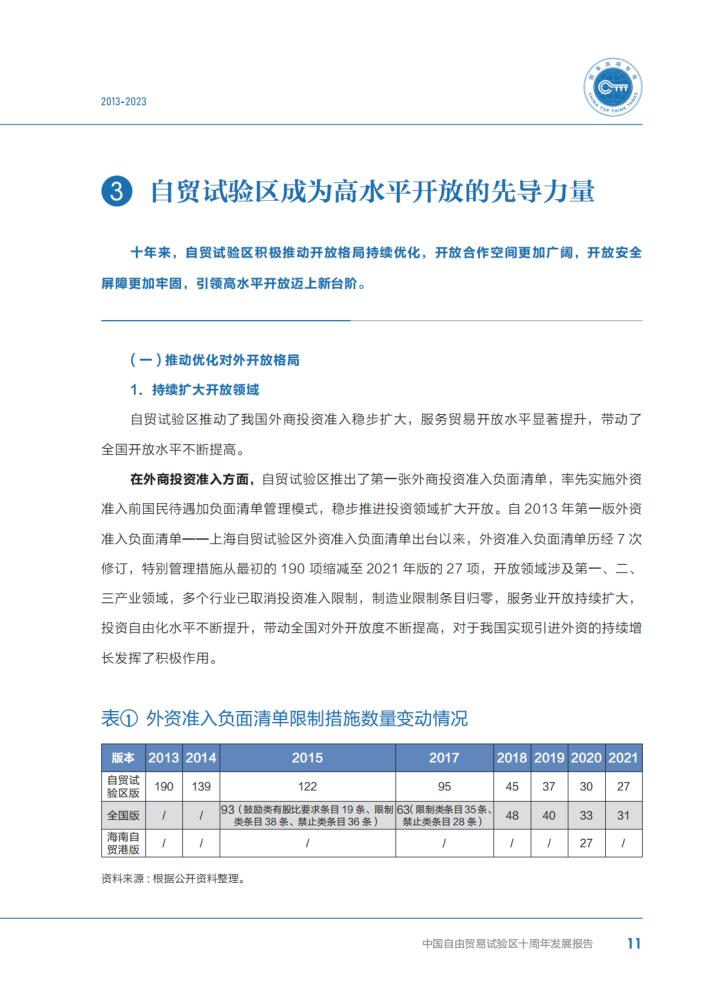
十年来,自贸试验区建设形成了较为完善的区域布局和政策制度体系。自2013年9月设立首个自贸试验区——上海自贸试验区以来,我国已先后设立21个自贸试验区,不断完善政策制度体系,为自贸试验区的建设发展提供了坚实有力的政策制度保障。从区域布局看,由沿海向内陆和沿边梯度推进的建设格局加快形成。2013年和2015年设立的两批共4个自贸试验区均位于东部沿海地区,2017年拓展到中西部地区和东北地区,2018年海南全岛建设自贸试验区,2019年进一步拓展至广西、云南、黑龙江等沿边地区并增设上海自贸试验区临港新片区,2020年设立北京、湖南、安徽自贸试验区并实现浙江自贸试验区扩区。十年来,我国累计设立21个自贸试验区,涉及21个省份的51个城市和海南岛全岛,从东部沿海到内陆、沿边地区,形成了覆盖东西南北中的改革开放创新格局。从政策制度体系看,建设方案与专项政策相结合的自贸试验区政策制度框架体系初步形成。建设方案方面,已在国家层面印发21个自贸试验区的28个总体方案、深化方案、全面深化方案。专项政策方面,推动高水平市场准入,2013年出台全国第一张外商投资准入负面清单——《中国(上海)自由贸易试验区外商投资准入特别管理措施(负面清单)(2013年)》;2021年出台全国第一张跨境服务贸易领域负面清单——《海南自由贸易港跨境服务贸易特别管理措施(负面清单)(2021年版)》。赋予自贸试验区更大改革自主权;2018年,出台《国务院支持自由贸易试验区深化改革创新若干措施的通知》,推出53条改革措施;2021年,国务院印发《关于推进自由贸易试验区贸易投资便利化改革创新的若干措施》,有针对性地提出19条改革创新措施;2023年,国务院印发《关于在有条件的自由贸易试验区和自由贸易港试点对接国际高标准推进制度型开放若干措施的通知》,推出33条试点措施。推动政府职能转变,国务院2019、2021年两次出台开展“证照分离”改革有关通知。支持特色产业发展,2020年,出台《国务院关于支持中国(浙江)自由贸易试验区油气全产业链开放发展若干措施的批复》,涉及11个领域、26项具体支持措施。同时,国务院自贸试验区工作部际联席会议各成员单位协调配合、群策群力,共出台近700项支持自贸试验区建设发展的政策。
来源:商务部研究院




















关于我们
我们是一家专注于分享国内外各类行业研究报告/专题热点行业报告/白皮书/蓝皮书/年度报告等各类优质研究报告分享平台。所有报告来源于国内外数百家机构,包含传统行业、金融娱乐、互联网+、新兴行业、医疗大健康等专题研究.....目前已累积收集近80000+份行业报告,涉及众多大板块,多个细分领域。
内容涵盖但不限于(市面上有的基本都有):
1、互联网运营、新媒体、短视频、抖音快手小红书等等;
2、房地产、金融、券商、保险、私募等;
3、新技术(5G)、金融科技、区块链、人工智能类;
4、电子商务、市场营销、运营管理、麦肯锡、德勤等;
5、快消品、餐饮、教育、医疗、化妆品、旅游酒店、出行类等;
免责声明:
本平台只做内容的收集及分享,报告版权归原撰写发布机构所有,由圣香智库社群通过公开合法渠道获得,如涉及侵权,请联系我们删除;如对报告内容存疑,请与撰写、发布机构联系。