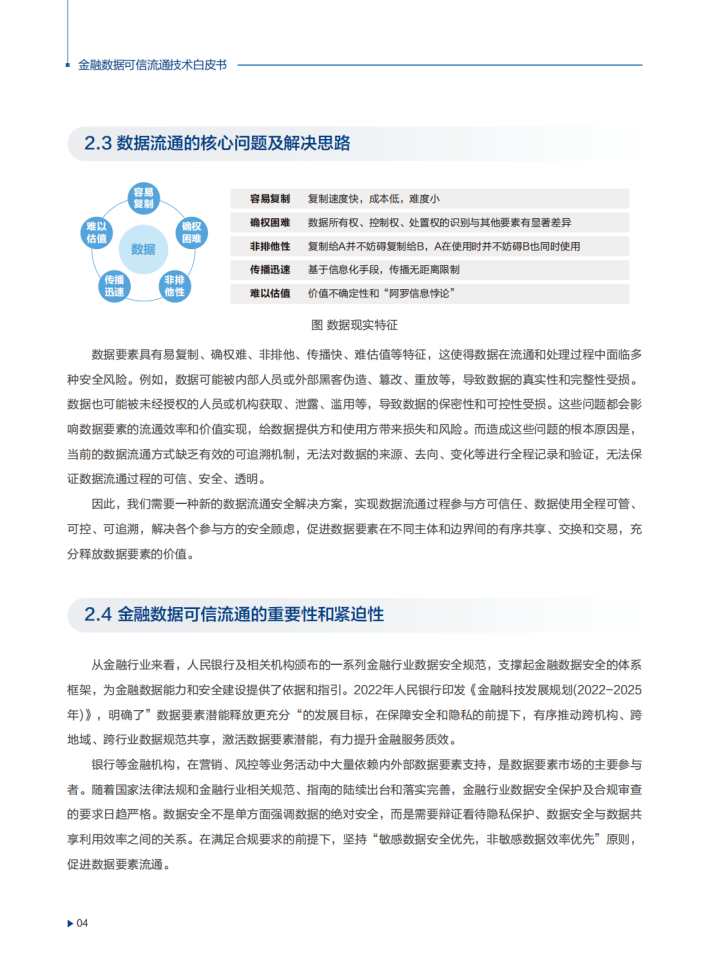
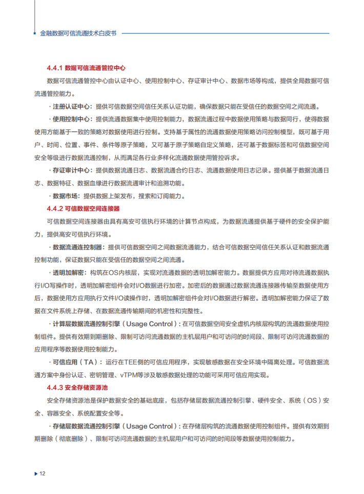
数据要素是数字经济的重要基石,也是国家经济安全的关键要素。金融业是数据密集型行业,在生产经营过程中积累了海量的数据资源,在数字化转型的大潮中,金融业数据的流动和共享不仅能提高金融服务效率和质量、满足客户多样化需求,也能促进金融创新和监管协同,增强金融体系的稳健性。然而,金融业数据流通也面临着诸多挑战和风险,如何在保障数据安全和隐私的前提下,实现数据价值的最大化,是金融科技领域亟待解决的重大课题。
中信银行与华为技术有限公司联合编制的《金融数据可信流通技术白皮书》,从技术、业务、管理、法律等维度探讨了金融业数据流通的现状、问题、机遇和挑战,并提出了一套金融业数据流通的技术解决方案。该方案基于华为OceanStor存储,结合中信银行在重要信息系统中的实践经验,解决数据在流通过程中的安全性、可控性和可追溯性,实现数据在不同主体间的高效共享和协同分析。联创项目团队基于中信银行的重要业务场景进行了需求分析和原型方案设计,完成了技术验证,取得了阶段性成果。该方案对促进我国金融业数据流通的规范化、标准化和智能化发展具有重要参考意义。
北京金融科技产业联盟一直致力于推动落实我国金融科技相关政策要求,促进金融科技良性可持续发展,希望中信银行、华为等机构继续加强联合攻关,在金融业数据流通领域发挥作用,推广可行的、优秀的应用案例,加强与联盟其他会员单位的交流、合作,共同提升金融业数据治理与应用水平,助力金融数字化快速转型。
来源:中信银行&华为

















关于我们
我们是一家专注于分享国内外各类行业研究报告/专题热点行业报告/白皮书/蓝皮书/年度报告等各类优质研究报告分享平台。所有报告来源于国内外数百家机构,包含传统行业、金融娱乐、互联网+、新兴行业、医疗大健康等专题研究.....目前已累积收集近80000+份行业报告,涉及众多大板块,多个细分领域。
内容涵盖但不限于(市面上有的基本都有):
1、互联网运营、新媒体、短视频、抖音快手小红书等等;
2、房地产、金融、券商、保险、私募等;
3、新技术(5G)、金融科技、区块链、人工智能类;
4、电子商务、市场营销、运营管理、麦肯锡、德勤等;
5、快消品、餐饮、教育、医疗、化妆品、旅游酒店、出行类等;
免责声明:
本平台只做内容的收集及分享,报告版权归原撰写发布机构所有,由圣香智库社群通过公开合法渠道获得,如涉及侵权,请联系我们删除;如对报告内容存疑,请与撰写、发布机构联系。