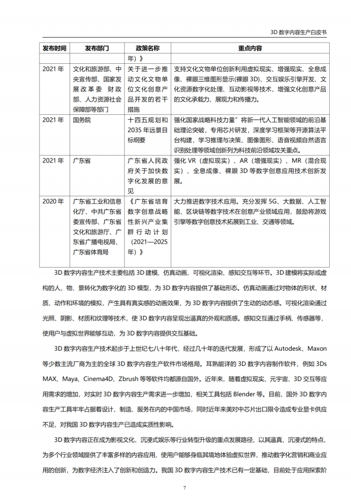
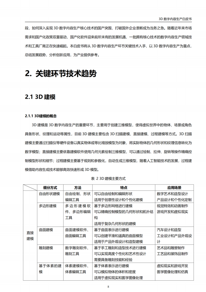
随着数字经济的迅速发展,3D数字内容正成为推动产业升级和创新的重要驱动力。无论是在游戏、影视、文旅还是教育等领域,对于逼真、交互性强的3D数字内容的需求都在不断增长。3D数字内容生产技术作为实现这一需求的关键环节,也在不断演进创新和发展。然而,尽管3D数字内容生产技术在全球范围内取得了显著的进展,我国在这一领域的起步相对较晚,目前正处于追赶阶段,需要加快发展步伐,以满足日益增长的3D数字内容生产需求。
本白皮书将详细介绍3D数字内容生产技术的关键环节,包括3D建模、仿真动画、可视化渲染、感知交互和数据格式与数字资产等,梳理了3D数字内容生产技术的发展背景和趋势,探讨了我国3D数字内容生产技术面临的问题和挑战,提出了一些建议和措施,旨在加强我国在这一领域的创新能力、提高生产质量,并促进3D数字内容产业的健康发展。
希望通过白皮书的为相关从业者、决策者和研究者提供有价值的参考,共同促进我国3D数字内容生产技术的蓬勃发展。
来源:虚拟现实与元宇宙产业联盟










关于我们
我们是一家专注于分享国内外各类行业研究报告/专题热点行业报告/白皮书/蓝皮书/年度报告等各类优质研究报告分享平台。所有报告来源于国内外数百家机构,包含传统行业、金融娱乐、互联网+、新兴行业、医疗大健康等专题研究.....目前已累积收集近80000+份行业报告,涉及众多大板块,多个细分领域。
内容涵盖但不限于(市面上有的基本都有):
1、互联网运营、新媒体、短视频、抖音快手小红书等等;
2、房地产、金融、券商、保险、私募等;
3、新技术(5G)、金融科技、区块链、人工智能类;
4、电子商务、市场营销、运营管理、麦肯锡、德勤等;
5、快消品、餐饮、教育、医疗、化妆品、旅游酒店、出行类等;
免责声明:
本平台只做内容的收集及分享,报告版权归原撰写发布机构所有,由圣香智库社群通过公开合法渠道获得,如涉及侵权,请联系我们删除;如对报告内容存疑,请与撰写、发布机构联系。