近年来,数字技术全面赋能文化行业、推动供给侧和消费端的深刻变革,并应运而生了一大批数字文化新业态、新模式。这些新业态已经成为文化行业中最富活跃度和成长性的力量之一,不仅丰富了人们的精神生活,增强了大众的文化获得感、幸福感,也深刻改变着文化的生产、传播和消费方式,推动着文化行业的转型升级和高质量发展。
在新的历史起点上,文化行业面临着新的发展形势。党中央、国务院将文化建设作为“五位一体”总体布局和“四个全面”战略布局的重要内容。新一轮科技革命浪潮,推动发展质量变革、效率变革、动力变革,要求我们加快文化与科技的深度融合,更好地以先进技术建设社会主义先进文化,重塑文化生产传播方式,抢占文化创新发展的制高点,推动文化行业向更广空间和更深层次发展。
2023年4月,中共中央、国务院印发了《数字中国建设整体布局规划》(以下简称《规划》),对数字文化建设做出顶层设计和战略安排。《规划》围绕大力发展网络文化、推进文化数字化发展、提升数字文化服务能力三个方面,着力丰富数字文化产品、激活文化存量资源、发展文化新业态、培育文化消费新模式,以数字技术深化文化领域供给侧结构性改革,在更高水平和层次上满足人民日益增长的精神文化需求。
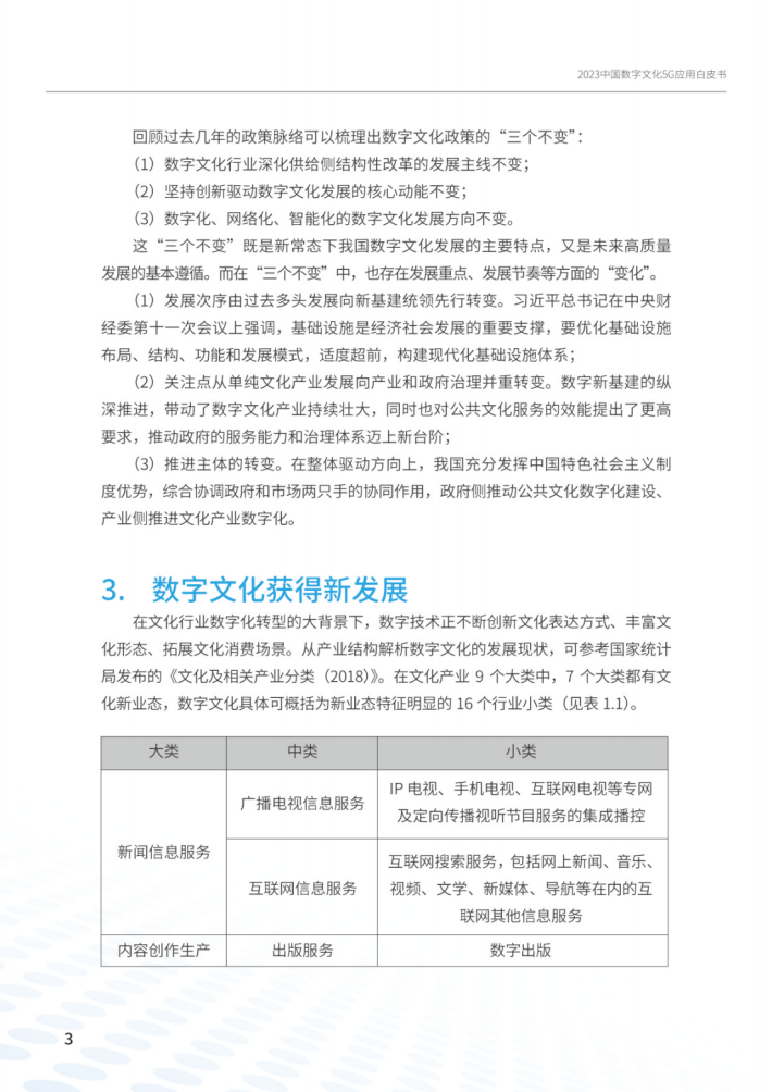
延续《规划》中网络文化、文化数字化和数字文化服务的规划思路,数字文化的内涵可以从文化的数字形态和数字的文化表征两个角度来理解。文化的数字形态是指利用现代信息技术对文化内容的数字化呈现,如文化资源的数字化工作就是实现文化数字形态的重要途径。数字的文化表征是指数字化的文化环境和数字文化所蕴涵与表达的文化信息,既包括数字文化的信息,也包括数字化环境自身的文化特征,是基于现代信息技术和网络数字空间的文化形态。
来源:中国数字文化集团










关于我们
我们是一家专注于分享国内外各类行业研究报告/专题热点行业报告/白皮书/蓝皮书/年度报告等各类优质研究报告分享平台。所有报告来源于国内外数百家机构,包含传统行业、金融娱乐、互联网+、新兴行业、医疗大健康等专题研究.....目前已累积收集近80000+份行业报告,涉及众多大板块,多个细分领域。
内容涵盖但不限于(市面上有的基本都有):
1、互联网运营、新媒体、短视频、抖音快手小红书等等;
2、房地产、金融、券商、保险、私募等;
3、新技术(5G)、金融科技、区块链、人工智能类;
4、电子商务、市场营销、运营管理、麦肯锡、德勤等;
5、快消品、餐饮、教育、医疗、化妆品、旅游酒店、出行类等;
免责声明:
本平台只做内容的收集及分享,报告版权归原撰写发布机构所有,由圣香智库社群通过公开合法渠道获得,如涉及侵权,请联系我们删除;如对报告内容存疑,请与撰写、发布机构联系。