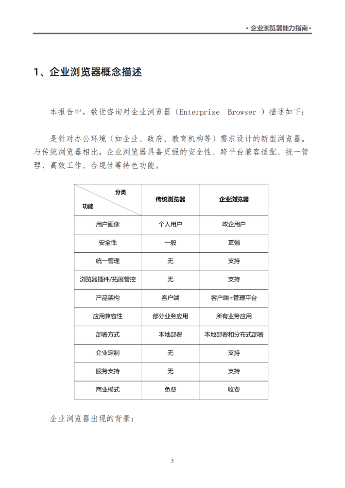
随着浏览器承担工作越来越多,浏览器成为统一访问入口,其安全问题也成为所有组织的关注点。由于业务数据往往具有高度敏感性,政企单位率先采取行动,从浏览器的安全入手——引入企业浏览器。在这个过程中,安全问题成为他们必须面对的关键挑战。为了保障信息安全,政企单位需要选择更加安全、可靠的浏览器。
随着ChatGPT的火爆,以浏览器为中心的AI开发工具层出叠现。微软Edge浏览器内置了GPT-4,用户可以在浏览器上点击Bing聊天,实现生成式AI对话。360智脑大模型面向公众开放,用户可通过360浏览器智脑版体验多角色、多轮对话、AI工具等特色功能,这种AI助手以其出色的智能化、便利性和高效性,正在逐渐改变我们的工作方式和生活方式。
AI助手和企业浏览器的结合,既保护了用户隐私和安全,又带来了更高质量的生产力提升。随着技术的不断创新和应用场景的不断拓展,AI助手和企业浏览器的发展将更加紧密地联系在一起,为组织创造更多便利和价值。
随着网络攻击手段的不断升级,企业浏览器需要不断强化自身安全能力以防范各类威胁。目前,许多企业浏览器都在集成各种安全能力,包括安全认证、隐私保护、身份验证和访问控制等功能。例如,360企业安全浏览器采用了先进的防火墙技术来阻止恶意软件的入侵,同时还有插件可以增强对隐私信息的保护,如自动删除浏览记录、阻止追踪等。
来源:数世咨询









关于我们
我们是一家专注于分享国内外各类行业研究报告/专题热点行业报告/白皮书/蓝皮书/年度报告等各类优质研究报告分享平台。所有报告来源于国内外数百家机构,包含传统行业、金融娱乐、互联网+、新兴行业、医疗大健康等专题研究.....目前已累积收集近80000+份行业报告,涉及众多大板块,多个细分领域。
内容涵盖但不限于(市面上有的基本都有):
1、互联网运营、新媒体、短视频、抖音快手小红书等等;
2、房地产、金融、券商、保险、私募等;
3、新技术(5G)、金融科技、区块链、人工智能类;
4、电子商务、市场营销、运营管理、麦肯锡、德勤等;
5、快消品、餐饮、教育、医疗、化妆品、旅游酒店、出行类等;
免责声明:
本平台只做内容的收集及分享,报告版权归原撰写发布机构所有,由圣香智库社群通过公开合法渠道获得,如涉及侵权,请联系我们删除;如对报告内容存疑,请与撰写、发布机构联系。