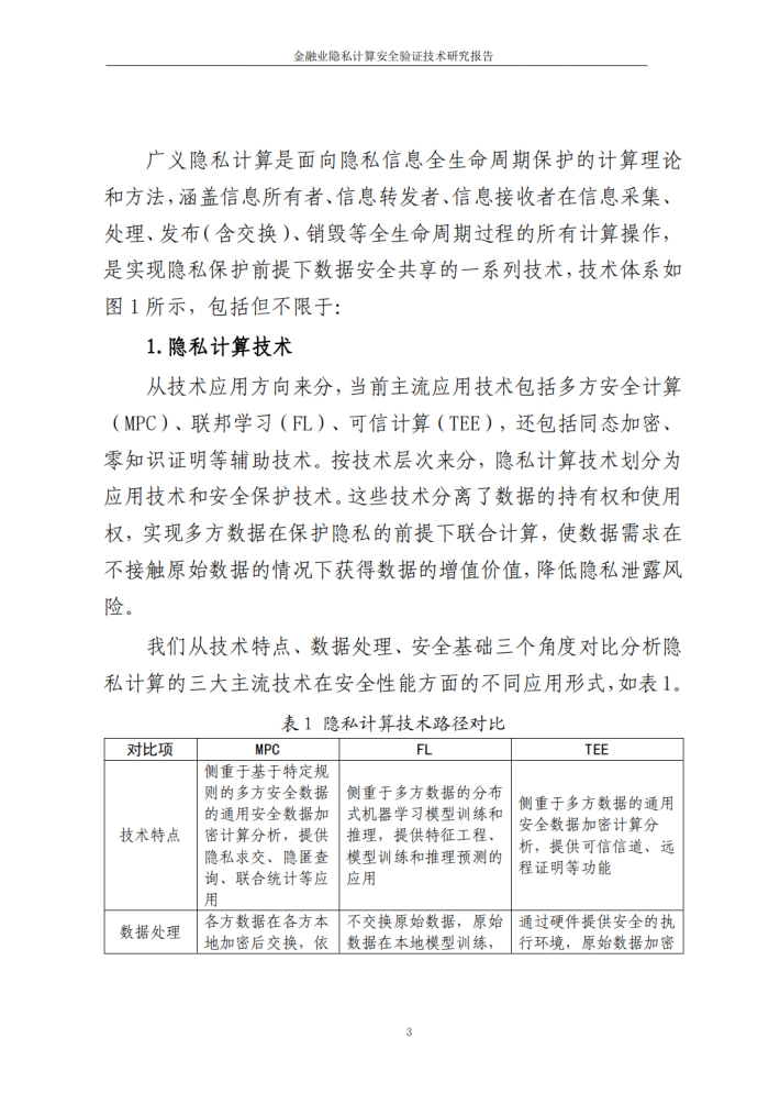
隐私计算从技术角度上可以有效解决数据融合应用与数据隐私安全之间的矛盾,为数据安全保护提供了一种可行的技术路径。隐私计算技术落地化、产品化后面临更复杂的产品、系统、应用层面的安全风险,目前金融领域的隐私计算通用安全验证技术尚未有统一的研究,因此,本报告对隐私计算安全性验证技术进行研究,分析多个层次的安全风险项,重点关注金融领域的隐私计算可实现工具化的安全验证技术,梳理可验证方式,验证隐私计算在金融应用中是否满足协议一致性要求、输入输出数据和中间数据是否满足加密要求、通信信道是否安全,并以可视化方式展示隐私计算内部流程,使得整个过程变得更加透明可控,保障金融领域隐私计算安全应用。
来源:北京金融科技产业联盟










关于我们
我们是一家专注于分享国内外各类行业研究报告/专题热点行业报告/白皮书/蓝皮书/年度报告等各类优质研究报告分享平台。所有报告来源于国内外数百家机构,包含传统行业、金融娱乐、互联网+、新兴行业、医疗大健康等专题研究.....目前已累积收集近80000+份行业报告,涉及众多大板块,多个细分领域。
内容涵盖但不限于(市面上有的基本都有):
1、互联网运营、新媒体、短视频、抖音快手小红书等等;
2、房地产、金融、券商、保险、私募等;
3、新技术(5G)、金融科技、区块链、人工智能类;
4、电子商务、市场营销、运营管理、麦肯锡、德勤等;
5、快消品、餐饮、教育、医疗、化妆品、旅游酒店、出行类等;
免责声明:
本平台只做内容的收集及分享,报告版权归原撰写发布机构所有,由圣香智库社群通过公开合法渠道获得,如涉及侵权,请联系我们删除;如对报告内容存疑,请与撰写、发布机构联系。