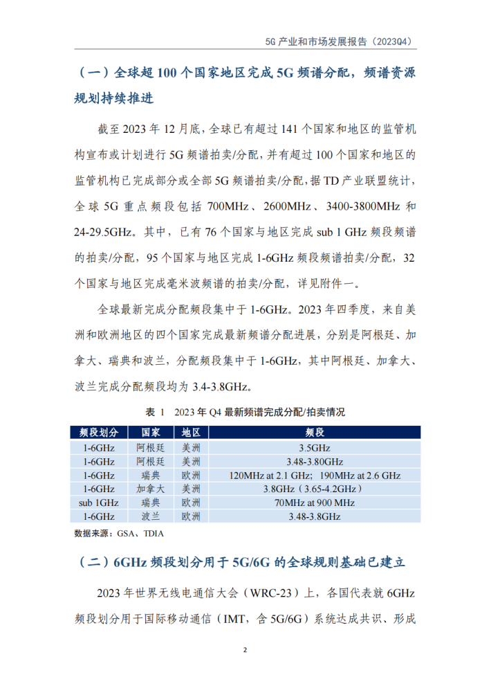
截至2023年12月底,全球已有超过141个国家和地区的监管机构宣布或计划进行5G频谱拍卖/分配,并有超过100个国家和地区的监管机构已完成部分或全部5G频谱拍卖/分配,据TD产业联盟统计,全球5G重点频段包括700MHz、2600MHz、3400-3800MHz和24-29.5GHz。其中,已有76个国家与地区完成sub1GHz频段频谱的拍卖/分配,95个国家与地区完成1-6GHz频段频谱拍卖/分配,32个国家与地区完成毫米波频谱的拍卖/分配。
全球最新完成分配频段集中于1-6GHz。2023年四季度,来自美洲和欧洲地区的四个国家完成最新频谱分配进展,分别是阿根廷、加拿大、瑞典和波兰,分配频段集中于1-6GHz,其中阿根廷、加拿大、波兰完成分配频段均为3.4-3.8GHz。
来源:TD产业联盟










关于我们
我们是一家专注于分享国内外各类行业研究报告/专题热点行业报告/白皮书/蓝皮书/年度报告等各类优质研究报告分享平台。所有报告来源于国内外数百家机构,包含传统行业、金融娱乐、互联网+、新兴行业、医疗大健康等专题研究.....目前已累积收集近80000+份行业报告,涉及众多大板块,多个细分领域。
内容涵盖但不限于(市面上有的基本都有):
1、互联网运营、新媒体、短视频、抖音快手小红书等等;
2、房地产、金融、券商、保险、私募等;
3、新技术(5G)、金融科技、区块链、人工智能类;
4、电子商务、市场营销、运营管理、麦肯锡、德勤等;
5、快消品、餐饮、教育、医疗、化妆品、旅游酒店、出行类等;
免责声明:
本平台只做内容的收集及分享,报告版权归原撰写发布机构所有,由圣香智库社群通过公开合法渠道获得,如涉及侵权,请联系我们删除;如对报告内容存疑,请与撰写、发布机构联系。