当前,世界百年未有之大变局加速演进,新一轮科技革命和产业变革深入发展,我国全面建设社会主义现代化国家新征程也进入了开局起步的关键时期。站在新的更高的历史起点上,宽带作为新时代经济社会发展的战略性公共基础设施,重任前所未有、机遇前所未有、挑战前所未有。
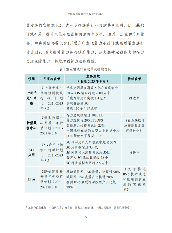
信息革命浪潮风起云涌,新一代信息技术正加速突破应用,引领宽带加速由以传输为核心的通信网络,向感知、传输、计算一体化演进。其中,物联传感向泛在智能发展,通信网络向高速可靠升级,算力设施向多元协调演进,推动融合赋能向更深更广延伸,整体呈现提质、提速、提档、提效的发展态势。
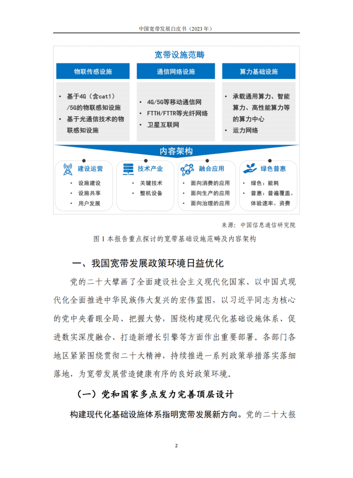
来源:中国信通院










关于我们
我们是一家专注于分享国内外各类行业研究报告/专题热点行业报告/白皮书/蓝皮书/年度报告等各类优质研究报告分享平台。所有报告来源于国内外数百家机构,包含传统行业、金融娱乐、互联网+、新兴行业、医疗大健康等专题研究.....目前已累积收集近80000+份行业报告,涉及众多大板块,多个细分领域。
内容涵盖但不限于(市面上有的基本都有):
1、互联网运营、新媒体、短视频、抖音快手小红书等等;
2、房地产、金融、券商、保险、私募等;
3、新技术(5G)、金融科技、区块链、人工智能类;
4、电子商务、市场营销、运营管理、麦肯锡、德勤等;
5、快消品、餐饮、教育、医疗、化妆品、旅游酒店、出行类等;
免责声明:
本平台只做内容的收集及分享,报告版权归原撰写发布机构所有,由圣香智库社群通过公开合法渠道获得,如涉及侵权,请联系我们删除;如对报告内容存疑,请与撰写、发布机构联系。