回归零售本质,聚焦商品力,已成为当前行业企业的共识。在这个过程中,打造优质、高价值的自有品牌'商品,是不少企业发力的重点。CCFA通过走访调研行业优秀代表企业,深入了解各企业的自有品牌开发,特别是如何打造爆款商品、明星商品的案例,以及在这过程中,企业的经营总结和思考,供行业参考。
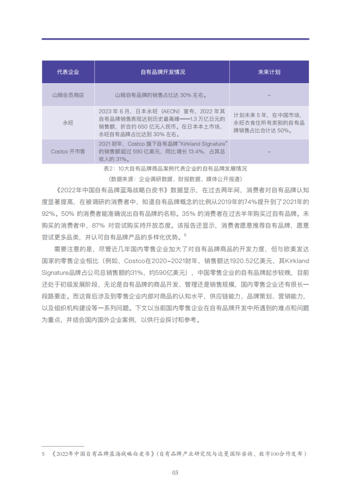
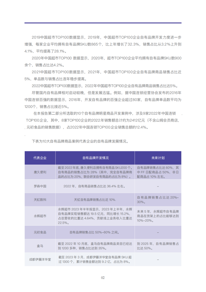
本报告正文分为两个部分,涵盖企业自有品牌开发案例,行业趋势和特点,以及企业实践中遇到的问题等内容。第一部分为自有品牌市场发展情况以及行业企业存在和关注的共性问题,供大家探讨。第二部分为明星商品开发案例,列举了Costco开市客、盒马、罗森中国、山姆会员商店、唐久便利、天虹、永辉超市、伊藤洋华堂、元初食品、永旺中国十个行业代表企业的自有品牌商品开发案例,涵盖生鲜、熟食、包装食品、酒类、服装等品类。希望能为零售企业自由品牌商品的探索和实践提供有益参考。
来源:中国连锁经营协会










关于我们
我们是一家专注于分享国内外各类行业研究报告/专题热点行业报告/白皮书/蓝皮书/年度报告等各类优质研究报告分享平台。所有报告来源于国内外数百家机构,包含传统行业、金融娱乐、互联网+、新兴行业、医疗大健康等专题研究.....目前已累积收集近80000+份行业报告,涉及众多大板块,多个细分领域。
内容涵盖但不限于(市面上有的基本都有):
1、互联网运营、新媒体、短视频、抖音快手小红书等等;
2、房地产、金融、券商、保险、私募等;
3、新技术(5G)、金融科技、区块链、人工智能类;
4、电子商务、市场营销、运营管理、麦肯锡、德勤等;
5、快消品、餐饮、教育、医疗、化妆品、旅游酒店、出行类等;
免责声明:
本平台只做内容的收集及分享,报告版权归原撰写发布机构所有,由圣香智库社群通过公开合法渠道获得,如涉及侵权,请联系我们删除;如对报告内容存疑,请与撰写、发布机构联系。