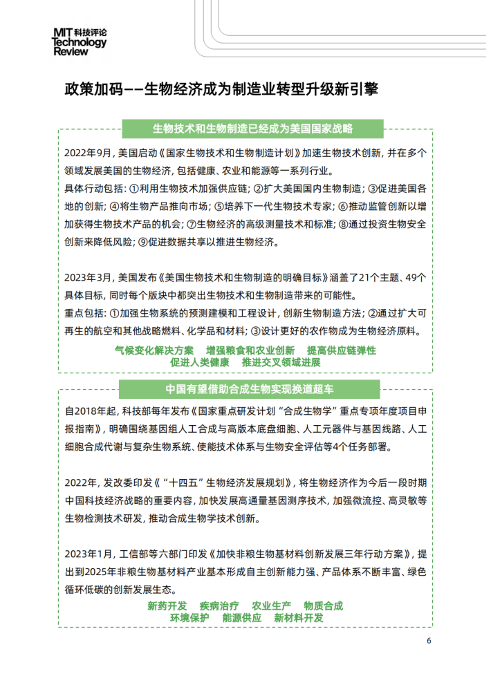
合成生物学是一门跨学科的领域,亦是一揽子技术和方法论,将生物学、工程学和计算机科学等多个学科的知识相结合,越来越多的公司、研究机构和创业者投入到合成生物学的研发和应用中。
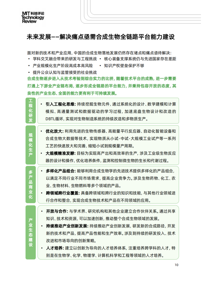
在技术层面上,合成生物学的发展得益于一系列顶尖水平的研发工具,高通量筛选、基因编辑等工具的应用使得研究人员能够更快速、高效地设计和优化生物系统。此外,工业化制造的工程能力也是合成生物全链路平台能力建设的关键所在,如智能发酵优化和分离纯化等技术的发展,为实现产业化提供了重要保障。
纵观化工行业的发展史,许多化工巨头通过由单一品类向多品类发展的道路,获得过巨大的成功,平台能力建设使得这些公司从传统的单一产品制造商转变为拥有多样化产品组合和广泛应用领域的综合性公司。平台型化工公司通过关键核心化学品、关键平台技术、关键研发能力铸就壁垒。
在合成生物向纵深发展的当下,产品品类逐渐丰富,各个垂直领域快速布局。在各公司纷纷发展纵深技术时,在众多公司被“选品”所困惑时,我们开始探讨合成生物是否存在类似于化工行业发展历程的“赢家通吃”路径。在此过程中,我们发现合成生物学在中国的落地过程中平台能力建设至关重要。
合成生物全链路平台能力建设,我们希望看到合成生物企业利用工程化的研发能力开发多管线产品,有效衔接工厂的放大生产,为市场供应稳定产能,并利用开放多元化的合作模式,实现研产销一体化、全产业链布局,形成打通上下游的完整“大平台”。从单一产品或应用领域扩展到多个产品和广泛的应用领域,凭借良性的产业生态和全面的能力实现合成生物可持续发展。
本报告聚焦合成生物全链路平台能力建设,重点关注平台化发展的推动力量、核心能力,以及平台化发展在中国落地的特色产业变革。
来源:MIT科技评论










关于我们
我们是一家专注于分享国内外各类行业研究报告/专题热点行业报告/白皮书/蓝皮书/年度报告等各类优质研究报告分享平台。所有报告来源于国内外数百家机构,包含传统行业、金融娱乐、互联网+、新兴行业、医疗大健康等专题研究.....目前已累积收集近80000+份行业报告,涉及众多大板块,多个细分领域。
内容涵盖但不限于(市面上有的基本都有):
1、互联网运营、新媒体、短视频、抖音快手小红书等等;
2、房地产、金融、券商、保险、私募等;
3、新技术(5G)、金融科技、区块链、人工智能类;
4、电子商务、市场营销、运营管理、麦肯锡、德勤等;
5、快消品、餐饮、教育、医疗、化妆品、旅游酒店、出行类等;
免责声明:
本平台只做内容的收集及分享,报告版权归原撰写发布机构所有,由圣香智库社群通过公开合法渠道获得,如涉及侵权,请联系我们删除;如对报告内容存疑,请与撰写、发布机构联系。