以科技创新促进人类社会可持续发展,是联合国2030可持续发展议程的重要内容。第六代移动通信(简称6G)既是面向未来,引领创新的前沿科技,也是与经济社会融合交织的复杂技术系统,对于促进数字经济发展,加快产业结构升级,消弭数字鸿沟差距,助力可持续发展目标实现将发挥重要作用。面向2030+经济社会发展的新需求和新挑战,6G将在5G基础上持续推动通感算一体,实现人、机、物智联,加速物理世界和数字虚拟世界的无缝衔接,赋能生产方式、生活方式和社会治理方式转型升级。
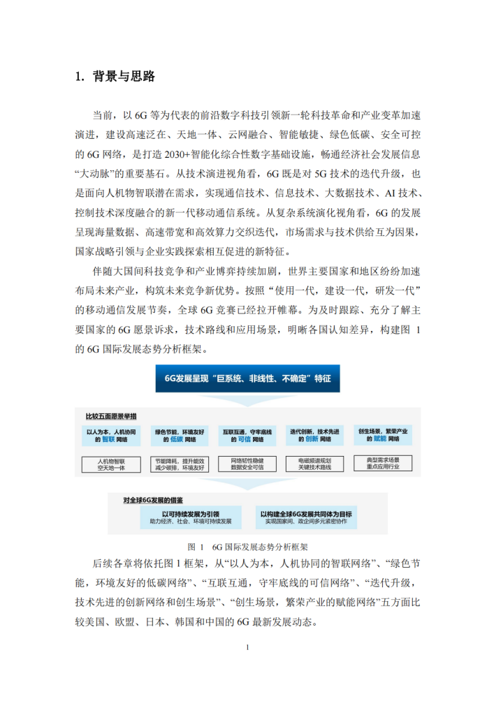
世界各国不仅把6G作为构筑未来数字经济与社会发展的重要基石,也将其视为国家间前沿科技竞争的制高点。全球主要国家的多个研究机构和联盟组织相继发布了6G总体愿景、技术趋势、网络架构等方面的白皮书和研究报告,陈述各国发展6G的宏伟愿景与技术思考。当前,6G正处于从愿景擘画、技术预研走向建立共识、订制全球标准的重要窗口期,及时跟踪、充分了解主要国家的6G愿景诉求,技术路线和应用场景,明晰各国认知差异,对未来凝聚形成共识具有重要价值。
来源:中移智库










关于我们
我们是一家专注于分享国内外各类行业研究报告/专题热点行业报告/白皮书/蓝皮书/年度报告等各类优质研究报告分享平台。所有报告来源于国内外数百家机构,包含传统行业、金融娱乐、互联网+、新兴行业、医疗大健康等专题研究.....目前已累积收集近80000+份行业报告,涉及众多大板块,多个细分领域。
内容涵盖但不限于(市面上有的基本都有):
1、互联网运营、新媒体、短视频、抖音快手小红书等等;
2、房地产、金融、券商、保险、私募等;
3、新技术(5G)、金融科技、区块链、人工智能类;
4、电子商务、市场营销、运营管理、麦肯锡、德勤等;
5、快消品、餐饮、教育、医疗、化妆品、旅游酒店、出行类等;
免责声明:
本平台只做内容的收集及分享,报告版权归原撰写发布机构所有,由圣香智库社群通过公开合法渠道获得,如涉及侵权,请联系我们删除;如对报告内容存疑,请与撰写、发布机构联系。