党的二十大指出,高质量发展是全面建设社会主义现代化国家的首要任务,发展是党执政兴国的第一要务。在此方针指引下,中国商务广告协会始终坚定不移地以推动高质量发展为目标,为实现经济质的有效提升和量的合理增长而努力。
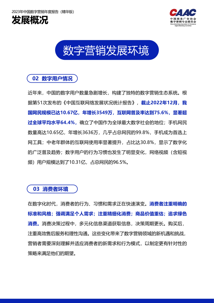
创新驱动是实现高质量发展的关键动力。当前,数字经济、数字社会、数字政府正在加快建设,数字化转型整体驱动着生产方式、生活方式和治理方式的变革。在“十四五”规划的设计中,“加快数字化发展,建设数字中国”被列为主要战略目标,到2025年,中国数字经济核心产业增加值占GDP比重将达到10%。在此背景下,中国数字营销行业在增加品牌价值、推动经济增长中发挥了越来越重要的作用。
同时,中国数字营销行业置身于剧变中的数字时代,也迎来了新的局面与挑战。高增长模式一去不复返,持续而稳定的增长成为常态;深层次问题不断出现,行业面临的困惑与日俱增;维护健康的产业生态成为全行业的共识。
为推动行业的进步与发展,中国商务广告协会计划从2023年起推出《中国数字营销行业年度报告》,由中国商务广告协会数字营销专业委员会牵头,行业各有关机构共建。报告总结中国数字营销行业的创新实践、现状与问题,探究数字营销的核心能力,跟踪前沿技术及营销应用实践,寻找行业新定位及实现高质量发展的路径方法。
为此,中国商务广告协会邀请中国传媒大学广告学院作为学术指导单位,邀请中国数字营销行业内11家知名数据公司、市场研究类机构,以共建共享的合作方式,组建《中国数字营销年度报告》编委会和编撰团队,共同完成《中国数字营销年度报告》。
来源:CAAC










关于我们
我们是一家专注于分享国内外各类行业研究报告/专题热点行业报告/白皮书/蓝皮书/年度报告等各类优质研究报告分享平台。所有报告来源于国内外数百家机构,包含传统行业、金融娱乐、互联网+、新兴行业、医疗大健康等专题研究.....目前已累积收集近80000+份行业报告,涉及众多大板块,多个细分领域。
内容涵盖但不限于(市面上有的基本都有):
1、互联网运营、新媒体、短视频、抖音快手小红书等等;
2、房地产、金融、券商、保险、私募等;
3、新技术(5G)、金融科技、区块链、人工智能类;
4、电子商务、市场营销、运营管理、麦肯锡、德勤等;
5、快消品、餐饮、教育、医疗、化妆品、旅游酒店、出行类等;
免责声明:
本平台只做内容的收集及分享,报告版权归原撰写发布机构所有,由圣香智库社群通过公开合法渠道获得,如涉及侵权,请联系我们删除;如对报告内容存疑,请与撰写、发布机构联系。