随着新一代信息通信技术的快速发展,数字化驱动产业变革、推动产业转型升级加速。作为数字化技术在金融业的核心呈现形式,金融科技持续发挥着金融业供给侧结构性改革和数字化转型的重要引擎作用,推动数字化技术进一步在金融业各环节、各场景深入应用,持续充实产业“积厚成势”新阶段的内涵。
从全球市场看,受全球经济和金融市场不稳定的影响,金融科技投融资规模持续下行,但非洲、南美等新兴市场表现出较大增长潜力。金融科技市场主体不断加快对前沿技术的探索,寻求新的场景突破,同时也高度重视新技术给金融市场带来的风险。金融业数字化发展以及数据要素价值释放,对于多个国家和地区建设信用体系与弥补数字鸿沟发挥着重要作用。为应对数字金融发展带来的新挑战,各国政府、国际组织、大型企业加快探索并积极推进金融科技跨境协作规则和互操作性平台建设。
国内金融科技产业形成相对稳定格局,更加注重行业规范化发展,并突出强调对实体经济的支撑作用。国民经济复苏过程中,各类稳增长、扩内需政策的精准有效实施对金融科技提出新的要求,金融监管体制改革深度推进,也使金融科技发展面临新的形势。近一年来,金融科技市场主体的发展路径更加明确,金融科技投入成效成为关注重点。同时,“科技一产业一金融”良性循环对于金融科技提升金融资源配置提出新要求,也成为金融科技新的发展导向,进一步强化金融科技对实体经济的支持力度。
金融业对数字化技术应用需求不断提升,金融科技“工具箱”进一步丰富。数字原生理念在金融业逐步深化,算力能力成为金融业数智化发展的新焦点,大模型、数据智能技术加速金融业数据要素价值释放,金融信创走向深水区,助力金融应用现代化转型。同时,安全防护体系化、服务化发展,正在成为构建数字金融安全底座的新风向。另外,量子计算、5G-Advanced等前沿技术发展,进一步丰富了金融科技体系的内涵。
金融科技深度嵌入到金融业务和经营管理流程中,加快金融服务的数字化进程。数字技术的深入应用,金融业客户服务、营销渠道加速智能化进程,支付、风控等核心环节能力也得到进一步提升。在金融科技加持下,各类金融产品持续创新,推动个人金融业务全面数智化转型,并深入影响产业金融,推动产业数字金融创新成为热点,扩大了产业金融参与群体,支持实体企业高质量发展。
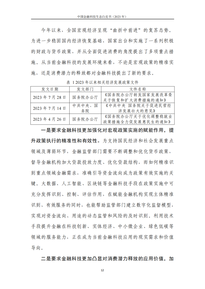
来源:中国信通院




















关于我们
我们是一家专注于分享国内外各类行业研究报告/专题热点行业报告/白皮书/蓝皮书/年度报告等各类优质研究报告分享平台。所有报告来源于国内外数百家机构,包含传统行业、金融娱乐、互联网+、新兴行业、医疗大健康等专题研究.....目前已累积收集近80000+份行业报告,涉及众多大板块,多个细分领域。
内容涵盖但不限于(市面上有的基本都有):
1、互联网运营、新媒体、短视频、抖音快手小红书等等;
2、房地产、金融、券商、保险、私募等;
3、新技术(5G)、金融科技、区块链、人工智能类;
4、电子商务、市场营销、运营管理、麦肯锡、德勤等;
5、快消品、餐饮、教育、医疗、化妆品、旅游酒店、出行类等;
免责声明:
本平台只做内容的收集及分享,报告版权归原撰写发布机构所有,由圣香智库社群通过公开合法渠道获得,如涉及侵权,请联系我们删除;如对报告内容存疑,请与撰写、发布机构联系。