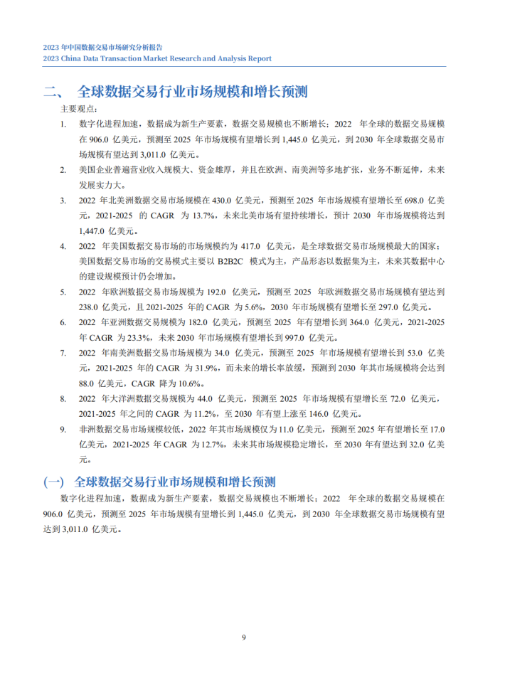
中国进入数字经济与实体经济融合发展新阶段,数据要素作为新的生产要素全方位赋能其他传统生产要素发展的同时,开展了以数据产品为标的的交易行为,进一步加深中国数字经济发展。伴随着数据要素系列政策的出台,进一步激发数据要素创新活力,推动数据要素市场快速发展,数据交易迎来新一轮发展浪潮。本报告旨在计算与预测全球数据交易市场规模及中国数据交易市场规模,以反映全球及中国数据交易市场的活跃度。2021-2022年中国数据交易行业市场规模由617.6亿元增长至876.8亿元,年增长率约为42.0%,增速明显。未来,中国数据交易行业仍有可观的市场增长空间。考虑到行业发展阶段及政策环境等利好因素,预计未来3-5年内,中国数据交易市场仍旧能够保持较高速的增长。
2022年中国数据交易行业市场规模为876.8亿元,预测至2030年中国数据行业市场规模有望达到5,155.9亿元。未来,中国数据交易行业仍有可观的市场增长空间。预计未来,中国数据行业市场规模仍将呈现稳步增长的趋势,到2025年中国数据行业市场规模有望达到2,046.0亿元,到2030年中国数据行业市场规模有望达到5,155.9亿元,2025-2030年复合增长率约为20.3%。未来十年中国数据交易市场规模年复合增长率远高于全球数据交易市场CAGR水平。
中国数据交易市场的发展方向是实现场内外市场的融合和互联互通,促进数据的流动和价值发现。中国数据交易市场将会不断向场内迁移,未来随着场外交易向场内交易的迁移,监管规则、产品标准和经营模式等方面将更加规范化和标准化。中国数据交易场内市场将会不断完善交易机制、创新交易方式和优化服务流程等措施,提高市场的透明度和规范化程度。
推动中国数据场外交易向场内转移的另一个重要因素是数据资产化的需求。将数据交易转移至场内,可以为企业提供更多元化的数据交易方式,包括数据资产的确权、交易、流通和变现等。通过场内交易市场,企业可以将数据作为资产进行投资和经营,挖掘数据的更多潜在价值,实现数据资产化。
来源:沙利文




















关于我们
我们是一家专注于分享国内外各类行业研究报告/专题热点行业报告/白皮书/蓝皮书/年度报告等各类优质研究报告分享平台。所有报告来源于国内外数百家机构,包含传统行业、金融娱乐、互联网+、新兴行业、医疗大健康等专题研究.....目前已累积收集近80000+份行业报告,涉及众多大板块,多个细分领域。
内容涵盖但不限于(市面上有的基本都有):
1、互联网运营、新媒体、短视频、抖音快手小红书等等;
2、房地产、金融、券商、保险、私募等;
3、新技术(5G)、金融科技、区块链、人工智能类;
4、电子商务、市场营销、运营管理、麦肯锡、德勤等;
5、快消品、餐饮、教育、医疗、化妆品、旅游酒店、出行类等;
免责声明:
本平台只做内容的收集及分享,报告版权归原撰写发布机构所有,由圣香智库社群通过公开合法渠道获得,如涉及侵权,请联系我们删除;如对报告内容存疑,请与撰写、发布机构联系。