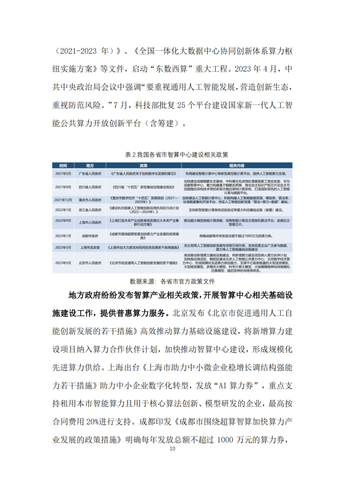
以大模型为代表的通用人工智能不断演进,人工智能、机器学习、大数据分析等技术在金融、制造、汽车等领域持续渗透,大模型应用场景愈加广泛,正加速算力产业结构变革,智能算力将取代通用算力成为算力结构最主要构成,智算产业迎来了高速发展期。
工信部最新数据显示,我国算力总规模已位居全球第二,保持年约30%快速增长,新增算力设施中智能算力占比过半,成为算力增长的新动能;我国算力产业创新能力持续增强,面向大模型训练、推理等高性能芯片供给持续增强,多元异构计算技术加速普及,有力支撑人工智能、区块链、元宇宙等新兴应用发展。
算力是数据中心的服务器通过对数据进行处理后实现结果输出的一种能力“。智算是算力的一种,指具有提供人工智能应用所需算力服务、数据服务和算法服务的智能算力,利用CPU与GPU、FPGA、ASIC等加速芯片的异构组合,实现高精度通用算力和低精度专用算
力的融合供应2.0。智算涵盖从底层高性能芯片、服务器和网络设备,到智算中心基建、机电配套和软硬件服务平台,再到顶层人工智能应用等完整体系,产业上下链长、集聚效应显著。智算为经济增长提供数字转型、智能升级、融合创新的新动力,带动人工智能及相关产业倍速增长,成为我国数字经济发展的新引擎。
来源:中国电信




















关于我们
我们是一家专注于分享国内外各类行业研究报告/专题热点行业报告/白皮书/蓝皮书/年度报告等各类优质研究报告分享平台。所有报告来源于国内外数百家机构,包含传统行业、金融娱乐、互联网+、新兴行业、医疗大健康等专题研究.....目前已累积收集近80000+份行业报告,涉及众多大板块,多个细分领域。
内容涵盖但不限于(市面上有的基本都有):
1、互联网运营、新媒体、短视频、抖音快手小红书等等;
2、房地产、金融、券商、保险、私募等;
3、新技术(5G)、金融科技、区块链、人工智能类;
4、电子商务、市场营销、运营管理、麦肯锡、德勤等;
5、快消品、餐饮、教育、医疗、化妆品、旅游酒店、出行类等;
免责声明:
本平台只做内容的收集及分享,报告版权归原撰写发布机构所有,由圣香智库社群通过公开合法渠道获得,如涉及侵权,请联系我们删除;如对报告内容存疑,请与撰写、发布机构联系。