数据作为数字经济的核心生产要素和创新动力源泉,蕴含着事物的关联性及其发展规律,对提升国家安全管理能力、社会治理能力、经济发展质量等各方面具有重要的价值。然而,数据要素流通使用环境复杂,承载多方主体利益,流通使用过程环节众多,容易引发多重安全风险和隐私泄露问题,威胁个人隐私、商业秘密、国家安全以及各参与主体的合法权益,严重制约数据要素大规模流通使用。近年来,政府组织、学术界和产业界围绕数据要素在产权分配、数据治理和数据资产等方面的问题,很少有研究在中观或者微观层面关注数据流通交易、数据市场可持续发展的基础条件——市场信任。
由于数据要素市场的双向信息不对称性,供需双方存在信任壁垒问题一方面导致了供需双方对另一方道德风险和资质风险的感知,降低其市场参与的信心,另一方面导致参与主体间高昂的信任沟通成本,降低了市场运行效率。建立数据要素市场可信生态,构建诚实、守信和公平的营商环境不仅可以避免“劣币驱逐良币”,还可以促进数据要素市场的可持续发展。因此,构建数据要素流通使用的信任理论基础,建立数据要素流通使用全过程合规信任机制,对破解数据要素市场信任壁垒,促进数据要素高效流通使用、推动数据要素市场化配置、健全完善数据要素市场、加快数据要素价值释放具有重要意义。
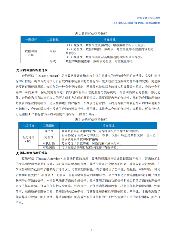
本报告以数据要素如何高效可信流通使用为主线,综述了数据要素可信流通使用理论与方法。首先辨析了信任的概念和相关理论,界定了数据要素可流通交易信任的概念,并通过文献调研,对数据要素流通交易中的关键主体、关键客体和流通环境进行风险识别分析。综上,本报告面向数据要素流通交易过程涉及道德关键主体和客体,提出了PDCA可信模型,即主体可信(Participant)、数据可信(Data)、合约可信(Contract)和算法可信(Algorithm)。其依据数据要素流通交易全流程可信的要求,即事前审查阶段需要保障主体资质可信、数据质量可信和合约内容可信,在事中监控阶段要保障主体行为和算法行为可信,在事后审计阶段,要对数据流通使用过程进行追溯,更新主体和数据的信用评估。此外,本报告还给出了基于PDCA模型的数据可信流通交易评估指标和测度体系,以及数据交易PDCA可信模型的实现路径和保障体系。
来源:上海数据交易所




















关于我们
我们是一家专注于分享国内外各类行业研究报告/专题热点行业报告/白皮书/蓝皮书/年度报告等各类优质研究报告分享平台。所有报告来源于国内外数百家机构,包含传统行业、金融娱乐、互联网+、新兴行业、医疗大健康等专题研究.....目前已累积收集近80000+份行业报告,涉及众多大板块,多个细分领域。
内容涵盖但不限于(市面上有的基本都有):
1、互联网运营、新媒体、短视频、抖音快手小红书等等;
2、房地产、金融、券商、保险、私募等;
3、新技术(5G)、金融科技、区块链、人工智能类;
4、电子商务、市场营销、运营管理、麦肯锡、德勤等;
5、快消品、餐饮、教育、医疗、化妆品、旅游酒店、出行类等;
免责声明:
本平台只做内容的收集及分享,报告版权归原撰写发布机构所有,由圣香智库社群通过公开合法渠道获得,如涉及侵权,请联系我们删除;如对报告内容存疑,请与撰写、发布机构联系。