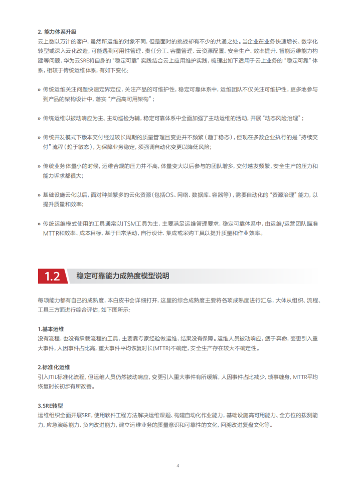
“管好云”是数字化转型成功的关键环节
在数字化时代,政府/企业云化的速度已经远超预期。如何真正用好云,实现云上的高效、稳定创新,提升价值,是所有政府/企业关心的共同话题。数字化转型不仅仅是“搬迁上云”,为充分发挥云的价值,实现资源弹性获取,享用更多“云服务”的便利,各类应用尝试从传统T架构向云原生架构转型。数字化转型进入到“深度云化”的阶段,应用既要支撑业务创新,做好用户体验,还要关注安全可信、稳定可靠、资源高效与业务敏捷,这是上云用云后,管好云,是数字化转型成功的关键环节。
政策监管高度关注企业“管好云”的能力——本段落适用于中华人民共和国场景
为提升企业云系统的风险管理能力,政策监管日益强调软件质量和系统稳定性的重要性。例如,《中华人民共和国突发事件应对管理法》要求规范突发事件应对活动;国务院颁布的《关键信息基础设施安全保护条例》明确强调建立健全的监测预警体系,并规定网络安全事件应急处置的要求;工业和信息化部发布的《“十四五”软件和信息技术服务业发展规划》强调提升软件质量管理和价值保障能力,积极推动软件产业的高质量发展。中国信通院稳定性保障实验室构建了“稳保体系”,制定了信息系统稳定性能力标准,显著增强了行业对有效管理信息系统的认知水平,并规范了实际应用能力。工信部信管局开展“云服务稳定安全运行应急演练专项行动”,以检验云服务稳定安全运行能力,推动了“稳保体系”的落地应用,进一步加强了企业对信息系统稳定安全运行的重视程度。总之,政策、监管鼓励各行业研发与运维团队树立稳定系统建设的理念,从工程设计到实际实施中规避风险,持续提供高质量的软件成果。
“稳定可靠”面临的主要挑战
伴随着业务快速迭代和敏态发展的要求,对传统运维提出了巨大的挑战,软件的快速上线模糊了运维和研发的边界,业务上线速度和现网稳定性之间的冲突,变得难以调和。华为云把这些挑战总结为MATE,即解耦网格Messy Complex、快速迭代Active Iteration、安全生产Trustworthy Operation、全栈运维Evolution FullStack。
来源:华为云




















关于我们
我们是一家专注于分享国内外各类行业研究报告/专题热点行业报告/白皮书/蓝皮书/年度报告等各类优质研究报告分享平台。所有报告来源于国内外数百家机构,包含传统行业、金融娱乐、互联网+、新兴行业、医疗大健康等专题研究.....目前已累积收集近80000+份行业报告,涉及众多大板块,多个细分领域。
内容涵盖但不限于(市面上有的基本都有):
1、互联网运营、新媒体、短视频、抖音快手小红书等等;
2、房地产、金融、券商、保险、私募等;
3、新技术(5G)、金融科技、区块链、人工智能类;
4、电子商务、市场营销、运营管理、麦肯锡、德勤等;
5、快消品、餐饮、教育、医疗、化妆品、旅游酒店、出行类等;
免责声明:
本平台只做内容的收集及分享,报告版权归原撰写发布机构所有,由圣香智库社群通过公开合法渠道获得,如涉及侵权,请联系我们删除;如对报告内容存疑,请与撰写、发布机构联系。