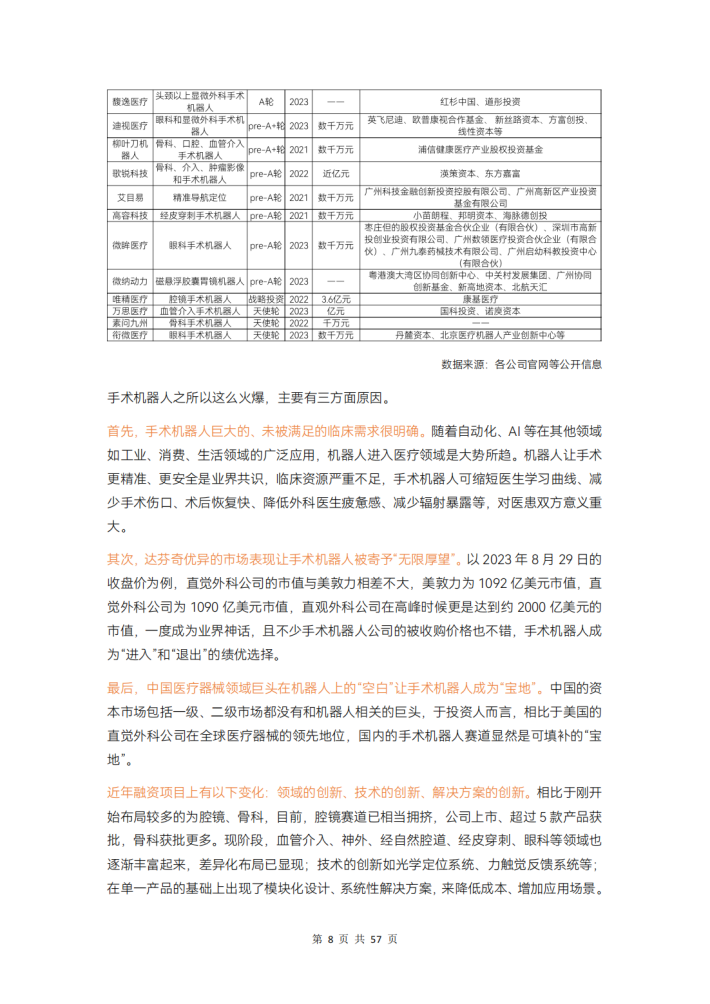
手术机器人赛道火热,四年来在国内融资过百次,主要原因有:巨大且未被满足的临床需求、达芬奇优异的市场表现和中国医疗器械领域巨头在机器人上的“空白”。
手术机器人的产品力主要体现在不可替代性、强力辅助性和可拓展性三方面,产品推广上,达芬奇从不可替代性切入,解决一般医生难解决的高难度手术。现阶段,从强力辅助性推广的条件或已具备。
国外巨头的并购多出现在骨科,实现手术机器人和耗材的捆绑销售,但国内耗材集采的背景削弱了这种模式,腔镜上国内实现单孔获批,国产替代加速进行中。
经皮穿刺、神外、口腔、眼科手术机器人基本与国外产品实现同步发展,经自然腔道处于快速跟随阶段,血管介入在一定程度上领先国外。
现阶段,手术机器人多不具自动化,部分实现了1级和2级,未来,手术机器人将在“眼”、“手”、“脑”、“体”上有进化,并迈向自动化和智能化。
手术机器人功能演进上将从术前到术中,覆盖全流程核心操作,另外,将在这一阶段将实现应用上的拓展,覆盖更多术式,如全骨科、泛血管等产品。
从产品看,国内更强调手术机器人的性价比,但同时要遵循国外手术机器人潜在的商业模式,“手术机器人+耗材”是可持续的生态模式。
IPO收紧下,研发周期较长的手术机器人行业或影响较大,企业自身造血能力是关键。
来源:动脉网




















关于我们
我们是一家专注于分享国内外各类行业研究报告/专题热点行业报告/白皮书/蓝皮书/年度报告等各类优质研究报告分享平台。所有报告来源于国内外数百家机构,包含传统行业、金融娱乐、互联网+、新兴行业、医疗大健康等专题研究.....目前已累积收集近80000+份行业报告,涉及众多大板块,多个细分领域。
内容涵盖但不限于(市面上有的基本都有):
1、互联网运营、新媒体、短视频、抖音快手小红书等等;
2、房地产、金融、券商、保险、私募等;
3、新技术(5G)、金融科技、区块链、人工智能类;
4、电子商务、市场营销、运营管理、麦肯锡、德勤等;
5、快消品、餐饮、教育、医疗、化妆品、旅游酒店、出行类等;
免责声明:
本平台只做内容的收集及分享,报告版权归原撰写发布机构所有,由圣香智库社群通过公开合法渠道获得,如涉及侵权,请联系我们删除;如对报告内容存疑,请与撰写、发布机构联系。