首先“钱袋子”受到CEO、CFO的双重紧逼。
公司每年都会压缩或优化营销预算,在新品推广上更是如此,从过去的“不惜血本”到现在步步看指标、看数据,投入的每一分钱都需要有ROI回报。但整个营销环境越来越卷,广告出价成本越来越高,从何发力?
第二,媒介环境复杂,消费者难抓更难留。
现在消费者也在扎紧口袋,品类特性决定了他们几乎不存在忠诚度,可以随时转换品牌,怎么在他们没有需求的时候创造需求是所有品牌都头疼的事。
更头疼的是消费者的触媒习惯变化频繁,媒介环境复杂,我和团队不得不花费大量精力理解平台的用户变化和政策调整。各个领域的红利期都越来越短,因为大家都会一拥而上,导致RO|越做越低。
第三,数据打不通、业绩算不清。
钱花出去之后,最后为生意带来的效果如何?这是每次汇报都会被CEO问到的问题。
但当前的营销环境下,平台的数据壁垒已是既定事实,我们也不可能投入很大的精力建中台、搭模型,尤其是《中华人民共和国个人信息保护法》(以下简称《个保法》)实施后,跨平台的数据回传限制越来越严,我们很难说清有多少生意是由媒介投放带来的,以及具体是由哪个平台、点位、达人带来的,整体的投放效率也就无从优化。
第四,CEO倒逼用Al代替人力,但难用更难“出街”。
现在CEO都开始用GPT、MJ等工具,问MKT什么时候可以降本增效?甚至开始下发裁员指标,想用Al能力提高人力效能。但实践下来,Al产出的内容很难出街,还是需要人工介入才能呈现想要的效果,有没有更好的解决办法?
最后,组织和团队能力跟不上变化。
一直以来,我所在的公司都是市场条线和销售条线相对独立的设置,市场跟不上渠道变化,没办法跟销售平等对话的情况时有发生;双方在理念、目标、操作方法上也有诸多差异,经常出现扯皮、甩锅、不配合的情况,内耗严重;团队成员以做创意出身的居多,很难让TA们转换‘向数据看、为生意负责’的思维。”
来源:Topdigital&Mint任拓




















关于我们
我们是一家专注于分享国内外各类行业研究报告/专题热点行业报告/白皮书/蓝皮书/年度报告等各类优质研究报告分享平台。所有报告来源于国内外数百家机构,包含传统行业、金融娱乐、互联网+、新兴行业、医疗大健康等专题研究.....目前已累积收集近80000+份行业报告,涉及众多大板块,多个细分领域。
内容涵盖但不限于(市面上有的基本都有):
1、互联网运营、新媒体、短视频、抖音快手小红书等等;
2、房地产、金融、券商、保险、私募等;
3、新技术(5G)、金融科技、区块链、人工智能类;
4、电子商务、市场营销、运营管理、麦肯锡、德勤等;
5、快消品、餐饮、教育、医疗、化妆品、旅游酒店、出行类等;
免责声明:
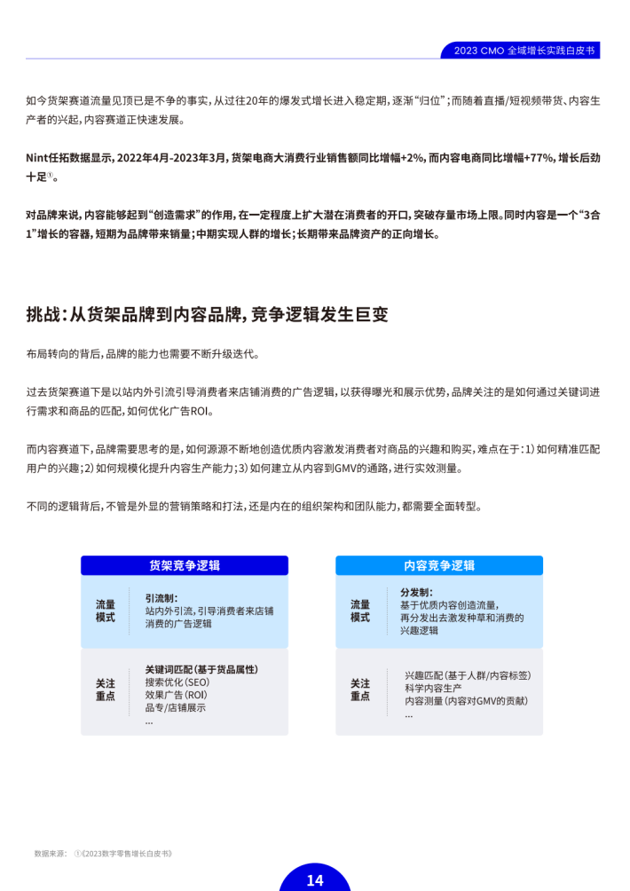
本平台只做内容的收集及分享,报告版权归原撰写发布机构所有,由圣香智库社群通过公开合法渠道获得,如涉及侵权,请联系我们删除;如对报告内容存疑,请与撰写、发布机构联系。