当前,我国青年就业形势严峻,新的就业形态给青年群体提供新的就业方向。据国家统计局的数据,2023年5月,我国16-24岁、25一59岁劳动力调查失业率分别为20.8%、4.1%,青年人当中约有600多万人失业。与此同时,数字经济快速发展,数字化转型带动新业态、新需求涌现,新就业形态、新职业蓬勃发展。截至2022年,我国数字经济总体规模达50.2万亿元,占GDP比重41.5%。②《“十四五”数字经济发展规划》指出,到2025年,数字经济核心产业增加值占国内生产总值比重将达到10%,产业数字化转型迈上新台阶。数字化转型升级过程中,共享经济等新业态快速发展。2017-2021年间,我国参与共享经济活动的人员从7亿增长到8.3亿,参与共享经济服务的人员从7000万增长到8400万。国家统计局调查数据显示,2021年我国灵活就业人员达2亿人左右。不断涌现的新就业形态已成为我国就业市场上不可小觑的一部分,也成为季员会青年群体就业的重要方向。
新就业形态的发展为敢于尝试新鲜事物的青年群体提供了更多的发展机会。他们有的紧跟科技前沿,在人工智能、大数据和云计算等新技术领域创新发展;有的着眼社会服务“痛点”,结合新消费的发展趋势,在生活服务业中发挥作用,在这里我们把他们统称为“新职业青年”。据课题组统计分析,2021-2025年,互联网营销师、数字化管理师、人工智能工程技术人才等20种新职业的人才缺口接近1.2亿,新职业将成为青年群体就业的重要载体。
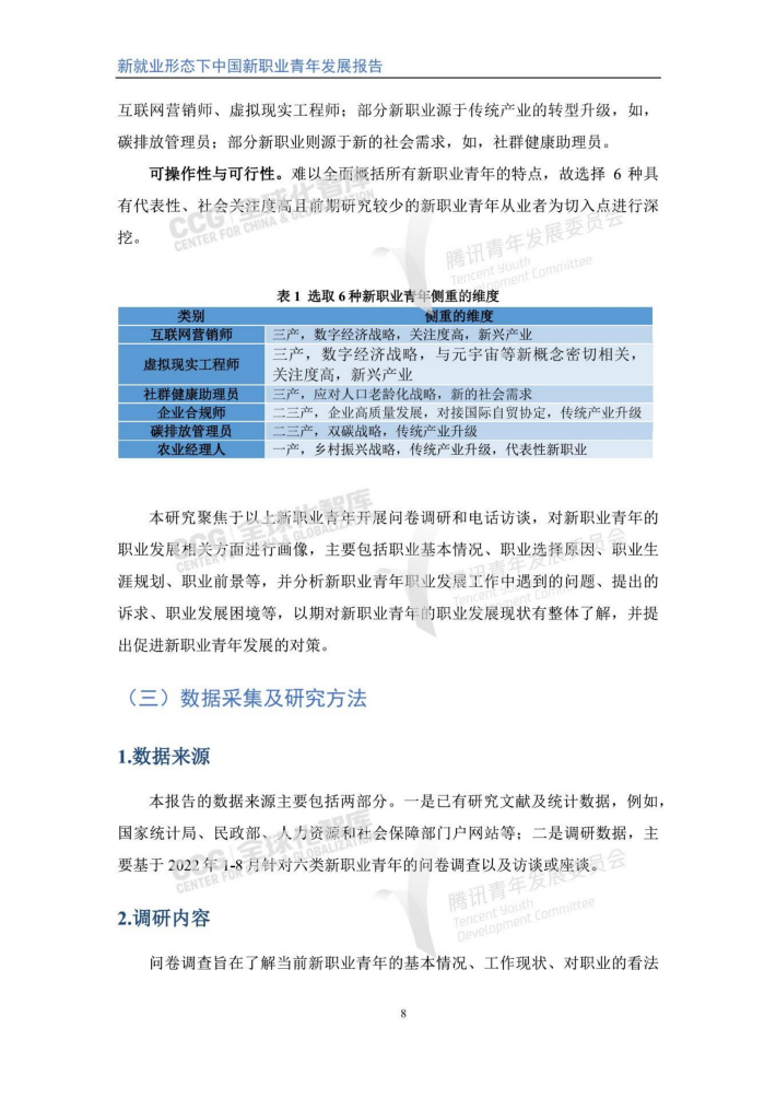
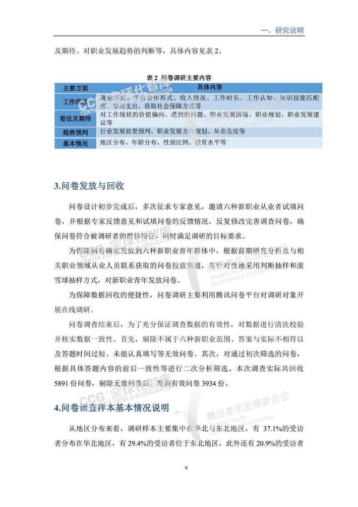
新职业青年的出现不仅是一种新的社会现象,其发展关系着我国职业体系创新发展的方向和未来。2021年3月,共青团中央向全国政协十三届四次会议提交的《关于促进新职业青年成长发展的提案》,该提案指出“在全面建设社会主义现代化国家新征程中,新职业青年是人民群众美好生活的创造者和守护者”。“青年兴则国家兴,青年强则国家强”。在庆祝中国共产党成立100周年大会上,总书记指出“未来属于青年,希望寄予青年”。在人工智能、元宇宙、数字孪生等技术不断推动新就业形态发展的情况下,新职业青年的成长发展,不仅关乎“稳就业”,更关系到技术改变职业生态过程中青年人才的成长,对新时代职业系统变革和青年人才培养具有重要意义。
来源:全球化智库




















关于我们
我们是一家专注于分享国内外各类行业研究报告/专题热点行业报告/白皮书/蓝皮书/年度报告等各类优质研究报告分享平台。所有报告来源于国内外数百家机构,包含传统行业、金融娱乐、互联网+、新兴行业、医疗大健康等专题研究.....目前已累积收集近80000+份行业报告,涉及众多大板块,多个细分领域。
内容涵盖但不限于(市面上有的基本都有):
1、互联网运营、新媒体、短视频、抖音快手小红书等等;
2、房地产、金融、券商、保险、私募等;
3、新技术(5G)、金融科技、区块链、人工智能类;
4、电子商务、市场营销、运营管理、麦肯锡、德勤等;
5、快消品、餐饮、教育、医疗、化妆品、旅游酒店、出行类等;
免责声明:
本平台只做内容的收集及分享,报告版权归原撰写发布机构所有,由圣香智库社群通过公开合法渠道获得,如涉及侵权,请联系我们删除;如对报告内容存疑,请与撰写、发布机构联系。